“中教启星杯”地理教学制图大赛是面向中高等学校教师和教育师范生的创新性比赛。首届比赛得到了广大教师和在校师范生的积极参与,优秀作品的展示受到大家欢迎,纷纷表示很受启发。比赛成果真正体现了地理信息技术在地理教学中的应用,落实了地理课程标准要求,有效提升了参赛地理教师信息素养,助力地理教育教学发展,落实“立德树人”的育人目标。大赛组委会经过协商,现启动第二届“中教启星杯”地理教学制图大赛,欢迎各位老师同学认真准备,积极参与,欢迎高校院系集体组织学生参赛。

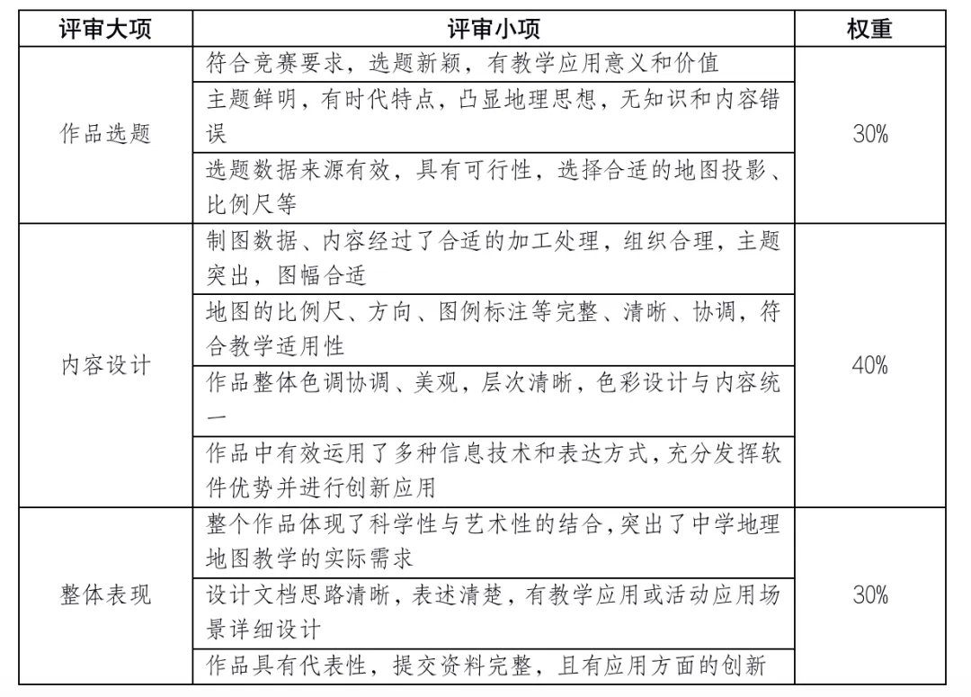
1.参赛对象:一线初高中地理教师、教研员;地理教育相关专业本科生、研究生(建议有指导教师)。2.参赛作品:均须个人原创且未在公开出版物上发表,若有抄袭,个人承担版权责任(对于抄袭和剽窃的作品,一概不予参评且不退费,并按照规定处理)。3.每件作品评审费150元:获奖作品由组委会统一寄发证书,包括个人证书、指导教师证书和优秀组织奖证书等。4.请用微信或者支付宝扫下方“报名二维码”完成缴费,缴费时请务必备注“姓名+第二届制图大赛”,并保存缴费凭证截图。5.请按作品要求整理参评成果,并附缴费凭证截图,以zip压缩包形式发送至2754284569@qq.com,邮件主题栏注明“单位+姓名+作品名称”。按照知识点进行制图选题(与初高中地理教学相关),突出表现地理信息、地理现象、地理原理,可以应用各种软件和工具,不做软件要求。制图作品存成电子版PNG格式,欢迎提交组图及系列作品。作者所用底图可从国家自然资源部网站的公益地图栏目下载,尽量避免选择边境地区。相关教学设计、作品说明及其他辅助文档作为大赛评分的参考依据,不做硬性要求。所有作品文档,一并打包zip格式提交,避免数据丢失。
主办单位将邀请有关专家对作品进行客观公正的评审,评出特等奖及一、二、三等奖并颁发证书。部分优秀设计成果,《中学地理教学参考》将择优刊用?;窠苯蚁螅庠诒究肮诤殴蓟窠泵?,请及时关注。今年将根据情况,策划现场颁奖活动及现场赛事及培训,具体事宜请关注组委会后续通知,敬请期待。组委会设于陕西师范大学《中学地理教学参考》编辑部,评委由课标组专家、高校教授、中学优秀教师和信息技术应用名师及编辑部资深编辑组成。组委会地址:陕西省西安市陕西师范大学雁塔校区田家炳楼917室联系电话:15901319594(微信同号,建议添加微信,便于咨询)所有参赛选手可关注主办单位公众号“中学地理教学参考”及“启星学院”公众号,组委会老师会邀请您加入大赛交流微信群和QQ群。